Des doyens et doyennes d’orientation sont présents dans chaque école et sont les interlocuteurs privilégiés des élèves et de leurs parents pour aborder ces questions de réorientations.
Il existe toutefois des règles et des conditions qui encadrent les possibilités de se réorienter.
1. Les réorientations possibles et leurs règles :
Ci-dessous, vous trouverez les possibilités de réorientations en fonction de la situation actuelle de l'élève. En vous rendant à la page qui concerne la filière de formation actuellement suivie et l'année de scolarité de votre enfant, vous découvrirez un tableau qui recense les possibilités et les conditions assorties :
- Je suis au Collège de Genève
- Je suis à l'Ecole de culture générale
- Je suis au CFP commerce
- Je suis dans un CFP hors commerce
2. Règles et principes communs à toutes les réorientations
Un certain nombre de règles définissent le cadre des possibilités de réorientations d'un élève de l'ES II. Ces règles sont complétées par des principes qui vous permettront de bien comprendre tous les mouvements possibles au sein de l'ES II.
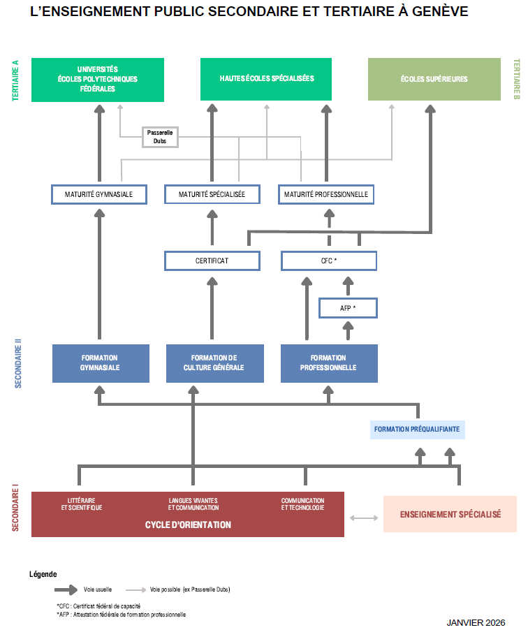
3. Schéma général des différents parcours scolaires des élèves de l'ESII
4. Les formations de l'Enseignement secondaire II
- Collège de Genève
- Ecole de Culture générale
- Formations professionnelles du commerce
- Formations professionnelles hors commerce
5. Acronymes
6. Séances et supports d'information
Séances d'information sur les filières ECG et CFP commerce à destination des élèves et de leurs parents
Ecole de culture générale : les contenus des trois séances proposées ci-dessous sont identiques :
- Mercredi 4 mars à 13h30 Aula de l'ECG Jean-Piaget
- Mercredi 11 mars à 13h30 Aula Frank Martin pour l'ECG Ella-Maillart
- Mercredi 18 mars à 13h30 Aula de l'ECG Henry-Dunant

Vidéo explicative sur les réorientations à l'ECG
Centre de formation professionnelle commerce : les contenus des deux séances proposées sont identiques :
- Mercredi 18 mars à 13h30, EC Nicolas-Bouvier
- Mercredi 25 mars à 13h30, EC Raymond-Uldry
Vous trouverez ici le document exhaustif de "Brochure des réorientations Rentrée 2026" pour les élèves de l'Enseignement secondaire II, qui reprend tous les éléments qui précèdent, complétés par différents suppléments. Ce document fait foi et s'il s'agit de s'y référer pour toute communication au sujet des réorientations :
Une documentation à destination des professionnels se trouve sur Intranet