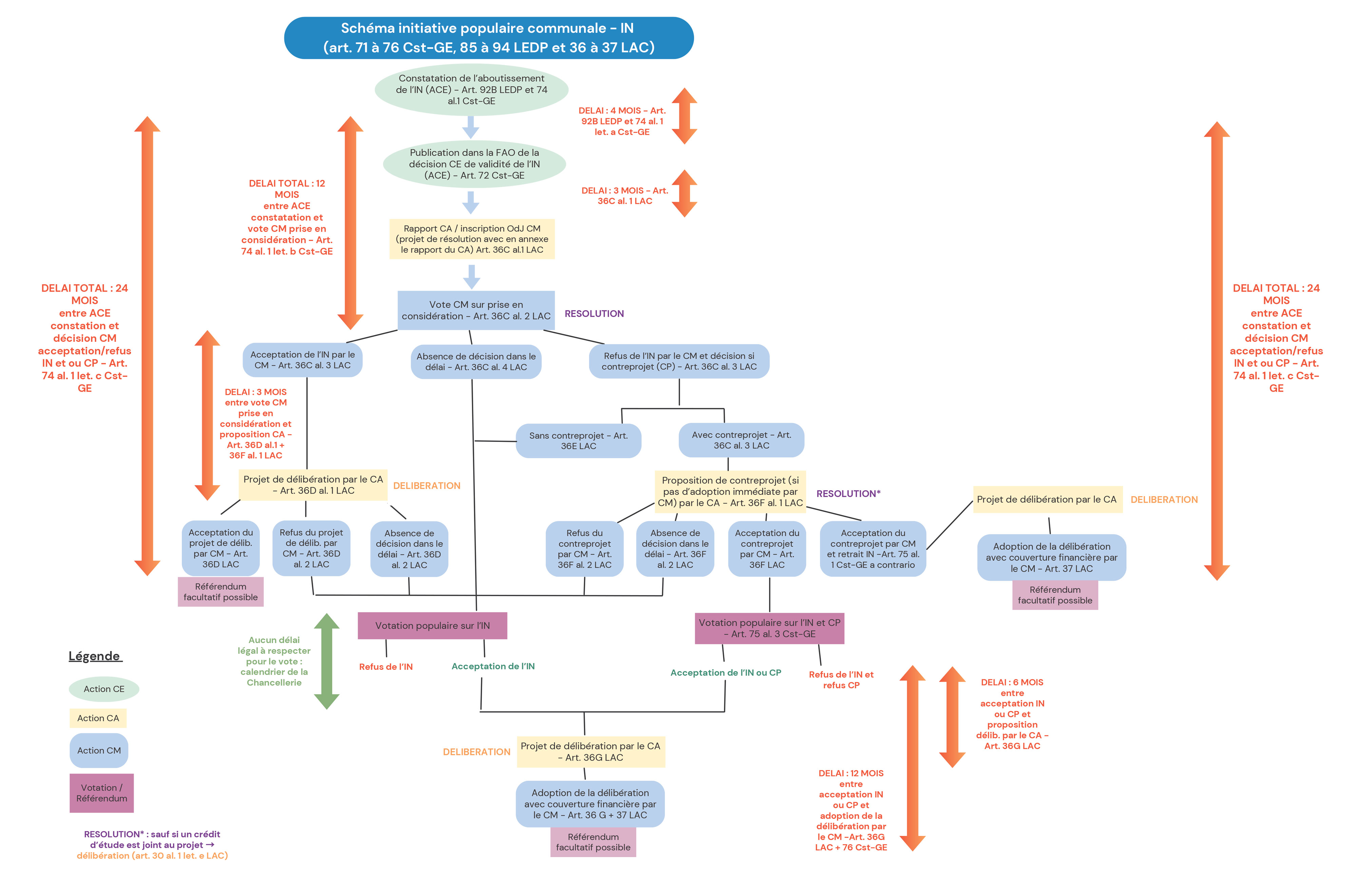
Comment naviguer entre les différentes échéances légales de l’initiative populaire communale ? Pour vous accompagner dans cette démarche, le service des affaires communales (SAFCO) a condensé le cadre juridique en une synthèse graphique.
Afin de clarifier le cadre procédural de l'initiative populaire communale, le schéma retrace l’ensemble des étapes depuis la constatation de son aboutissement jusqu’à l’adoption de la délibération par le Conseil municipal, en intégrant les différents délais légaux à prendre en considération.
Bases légales
- art. 71 à 76 de la Constitution de la République et canton de Genève (Cst-GE ; A 2 00)
- art. 85 à 94 de la loi sur l'exercice des droits politiques (LEDP ; A 5 05)
- art. 36 et 37 de la loi sur l’administration des communes (LAC ; B 6 05)
S'abonner à INFO COMMUNES
Saisissez votre adresse e-mail dans le champ ci-dessous :
